Introduction to Ory Polis for Ory Network
Ory Polis - formerly known as BoxyHQ Jackson - is an Enterprise Single Sign-On (SSO) service for SAML and OIDC identity providers. It implements SSO as an OAuth 2.0 flow, abstracting away the complexities of the underlying SAML or OIDC protocol.
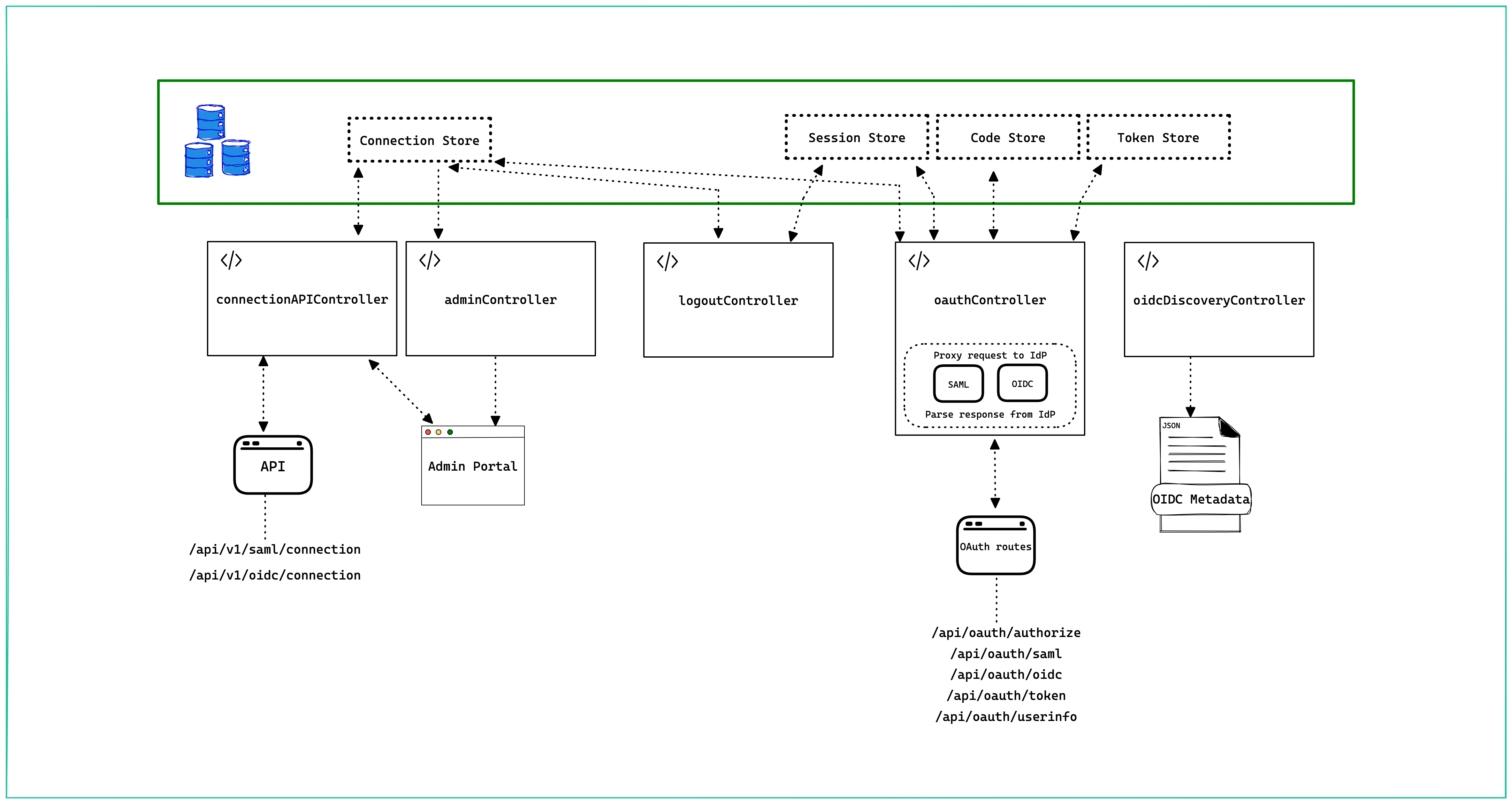
Architecture
Ory Polis has been developed with a modular architecture. The business logic is separated into controllers which helps with incremental adoption of features.

Features
Ory Polis offers a range of features to simplify and secure enterprise SSO:
- SAML/OIDC Enterprise SSO: Implements Single Sign-On for SAML or OIDC Identity Providers, abstracting the underlying protocol complexities and making it easy to connect with various enterprise identity systems.
- OAuth 2.0 flow abstraction: Presents the SSO process as a standard OAuth 2.0 flow. Ideal for developers already familiar with OAuth 2.0 and OpenID Connect.
- Data ownership and control: As an open-source solution, Ory Polis allows you to host the service yourself, ensuring you maintain full control over your data and your customers' identity information.
- Flexible database support (BYOD): Supports a "Bring Your Own Database" model. This includes built-in compatibility for databases such as MySQL, MariaDB, Postgres, MongoDB, Redis, and PlanetScale, and works well with databases from major hosting providers.
- Modular design: Built with a modular architecture where business logic is separated into distinct controllers, enhancing flexibility, maintainability, and the ability to adopt features incrementally.
Benefits
Using Ory Polis for your enterprise SSO needs provides key advantages:
- Simplify complex integrations: Reduce development effort by abstracting the intricacies of SAML/OIDC protocols. Interact with a familiar and straightforward OAuth 2.0 flow instead.
- Flexible and adaptable deployment: The open-source nature and BYOD support mean you can deploy Ory Polis in your preferred environment, to fit it to your existing infrastructure and operational needs.
Use cases
Ory Polis is ideal for a variety of scenarios requiring enterprise-grade authentication:
- B2B application SSO: Allow users from your business customers to sign in to your multi-tenant SaaS application using their existing corporate SAML or OIDC identity providers (e.g., Okta, Azure AD, Google Workspace).
- Platform access for enterprise clients: Provide seamless and secure access for enterprise clients to your platform, enabling their employees to authenticate using their organization's credentials, thus improving user experience and security.
- Standardize authentication: Consolidate how different enterprise customers access your services, to reduce the complexity of managing multiple authentication systems.
Next steps
- Visit the Ory Polis GitHub repository.
- Engage with the community and maintainers through GitHub Discussions for questions and conversations.
- Join the Ory Community Chat for discussions.
